根据《西南财经大学专业分流管理办法(试行)》规定,特制定西南财经大学财政税务学院大类招生专业分流方案。
一、专业分流原则
大类招生专业分流工作坚持公平、公正、公开,根据“宽口径、厚基础”的人才培养原则,改革人才培养模式,以学生个人意愿和专业发展为导向,进行专业自由分流。
学生可同时报名参加光华实验班、转专业选拔和专业分流。录取优先顺序从高至低依次为:光华实验班、转专业、专业分流。学生被高优先级项目录取后,不再参加低优先级项目的录取。
二、专业分流时间
专业分流工作分为预分流和正式分流两个阶段。因涉及排课和选课事宜,预分流在第一学年第二学期第15周左右进行;正式分流在第一学年暑期学期进行。
三、专业分流办法
1.财政税务学院大类招生入学的学生,第一学年按大类培养。第一学年暑期学期期间,根据学生个人意愿进行专业自由分流。
2.财政税务学院大类招生下设财政学和税收学两个专业,两个专业分流人数不设人数限制,学生可根据个人意愿自由选择确定任一专业。
3.学生按照个人意愿在学校报名系统填报志愿(每人限填1个志愿)。
4. 原则上各分流专业办学人数不少于15人。若分流后某一专业最终人数少于15人(包含转专业转入人数),该专业不开班,学生可以选择学院大类下其他专业就读。
5. 学院完成分流名单的确认与审核后,将在财政税务学院官网进行公示,公示期间不允许修改志愿。
6.对专业分流结果有异议的学生,可在公示期内向财政税务学院提出书面申诉,学院工作小组负责对学生的申诉进行复查,并将复查处理结果上报学校领导小组。
7.公示结束后,财政税务学院官网公布最终分流结果,学生须按照分流后的专业修读,不得更改。
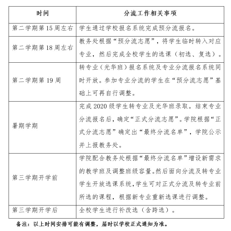
四、专业分流程序

五、组织落实
1.学院成立大类招生专业分流工作小组(以下简称“工作小组”),全面领导和监督学院大类招生专业分流的工作。
2.工作小组由学院分党委书记和院长担任组长,组员由主管学院本科教学工作的副院长、主管学院本科学生工作的分党委副书记、各专业系主任、辅导员、教学秘书担任。工作小组负责起草学院大类招生专业分流方案和相关事项的组织与实施工作。
六、附则
1.本方案如与上级教育主管部门相关规定有不一致之处,以上级规定为准。
2.本方案由学院工作小组负责解释。
3.本分流方案适用于2020级本科同学。
西南财经大学财政税务学院
2021年6月